

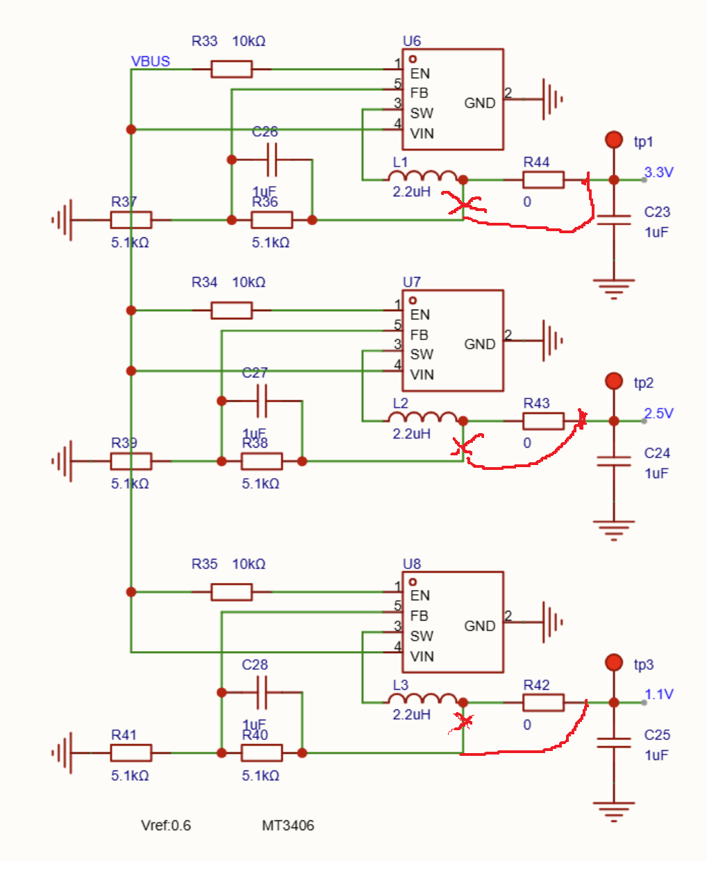
上面两张图为硬件设计原理图,电源芯片采用MT3406。
在没有焊接R44、R43、R42前,对应电压(1.1 2.5v 3.3v )的输出是正常的,在焊接R44、R43、R42后对应的电压都被拉掉了,测量没有发现SOC有存在短路的问题。目前不知道是什么问题引起的。
离线
离线
电感用什么型号的?
离线
电感用什么型号的?
立创编号 :C602029
功率电感 / 2.2uH ±20% 7.5A 编带
FHD4020S-2R2MT / SMD,4x4mm
cjiang(长江微电)
离线
试试这么接
离线
那个0欧我是用来调试的,就是电源分压电阻先设定好了,电压正确了才连到芯片的。不知道是不是dcdc芯片太拉了还是什么原因,打算直接用LDO来供电试试。
离线