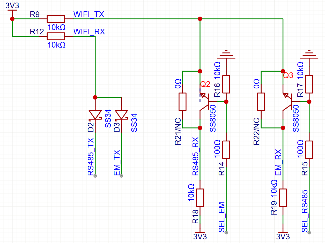
首先描述一下应用场景:
板子上的WIFI模块仅有1个串口,但是需要接2个串口设备,为了避免通讯干扰,我用MOS管(Q2和Q3,实际贴的是AO3400,NMOS)设计了一个电路,SEL_XXX引脚设置为高电平时选通对应的串口,低电平时断开对应的串口,请教各位大佬,如下图所示的设计有什么原理上的问题吗?

实际测试的时候发现,把两个SEL_XXX引脚都拉高,通讯数据才能正常发出来,只关闭其中一路,数据是异常的。
离线
数字信号的选通,用现成的芯片会不会更简单些,比如SN74LVC2G157
离线
数字信号的选通,用现成的芯片会不会更简单些,比如SN74LVC2G157
好的,感谢大佬指点
离线